郑州职业技术学院
211 |
985 |
双一流 |
理工
河南省
高职(专科)
省重点
公办
6285
严谨,求是,敬业,奉献
0371-64961768,85220031,85220037
http://www.zzyedu.cn/
更多 >
视频
图片
院校首页
历年分数
历年分数
历年分数
普通类
艺术类
体育类
招生计划
院校计划
投档规则(艺术)
投档规则(体育)
招生政策
招生简章
招生资讯
探校攻略
探校攻略
探校攻略
探校攻略
探校攻略
探校攻略
院校首页
> 招生简章
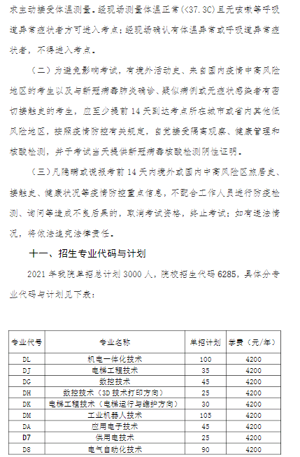
郑州职业技术学院2021年单招指南
2022-06-22 11:55:35 分享至:
招生简章
招生资讯
郑州职业技术学院2021年单招指南
2022-06-22 11:55:35